10月14日,西南交通大学首届研究生篮球文化节暨“世茂”杯2018级新生秋季篮球联赛的16进8淘汰赛顺利进行。在14日的淘汰赛中,各位运动员顽强拼搏,为取得八强资格全力以赴,连续的攻防进退所呈现出的比赛瞬间让人热血沸腾,给大家带来了一场场精彩的表演。当天共进行了8场比赛,各场次比赛结果如下:
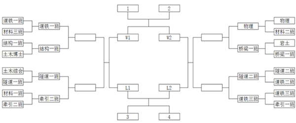
隧道二班vs道铁一班:51-31
土木综合班vs隧道一班:20-34
道铁三班vs牵引一班:47-29
材料一班vs牵引二班:32-40
物理班vs材料二班:48-28
道铁一班vs材料三班:57-20
岩土班vs桥梁一班:25-26
结构一班vs土木博士班:35-33
至此,本次篮球赛八强的名单也正式出炉,分别是:隧道二班、隧道一班、道铁三班、牵引二班、物理班、道铁一班、桥梁一班、结构一班。希望各位运动员再接再厉,在之后的比赛中取得更好的成绩!
篮球文化节16进8淘汰赛晋级示意图:





文字:李奥 摄影:李奥 编辑:李雨强
来源:土木工程学院